一、项目基本情况
1.项目名称:南京市北京东路小学学生成长AI分析(一期)项目采购
2.采购方式:询价
3.采购人:南京市北京东路小学
4.项目预算:10万元
二、采购需求
1.项目概况:
为贯彻落实新时代教育评价改革要求,夯实学生发展性评价的数据基础,我校拟实施“学生成长AI分析”项目一期建设。当前,学校已建成师生考勤、教务管理、校园活动等多类信息管理系统,但数据分散、标准不一,形成了“数据孤岛”。
本期项目旨在优先构建校级教育数据基础功能,为数据资源的集中、处理与管理提供统一的底层支撑。项目将采购一套集成了数据采集、处理、组织管理等核心功能,具备为AI提供基础信息和能力的软硬件一体化设备。通过本期建设,将初步打通关键业务系统的数据壁垒,实现多源学生数据的接入、清洗与集中存储,为后期开展深度数据治理、分析与可视化应用奠定坚实基础。
2.项目清单:
序号 | 名称 | 数量 | 单位 |
1 | AI基础能力和数据一体化设备 | 1 | 套 |
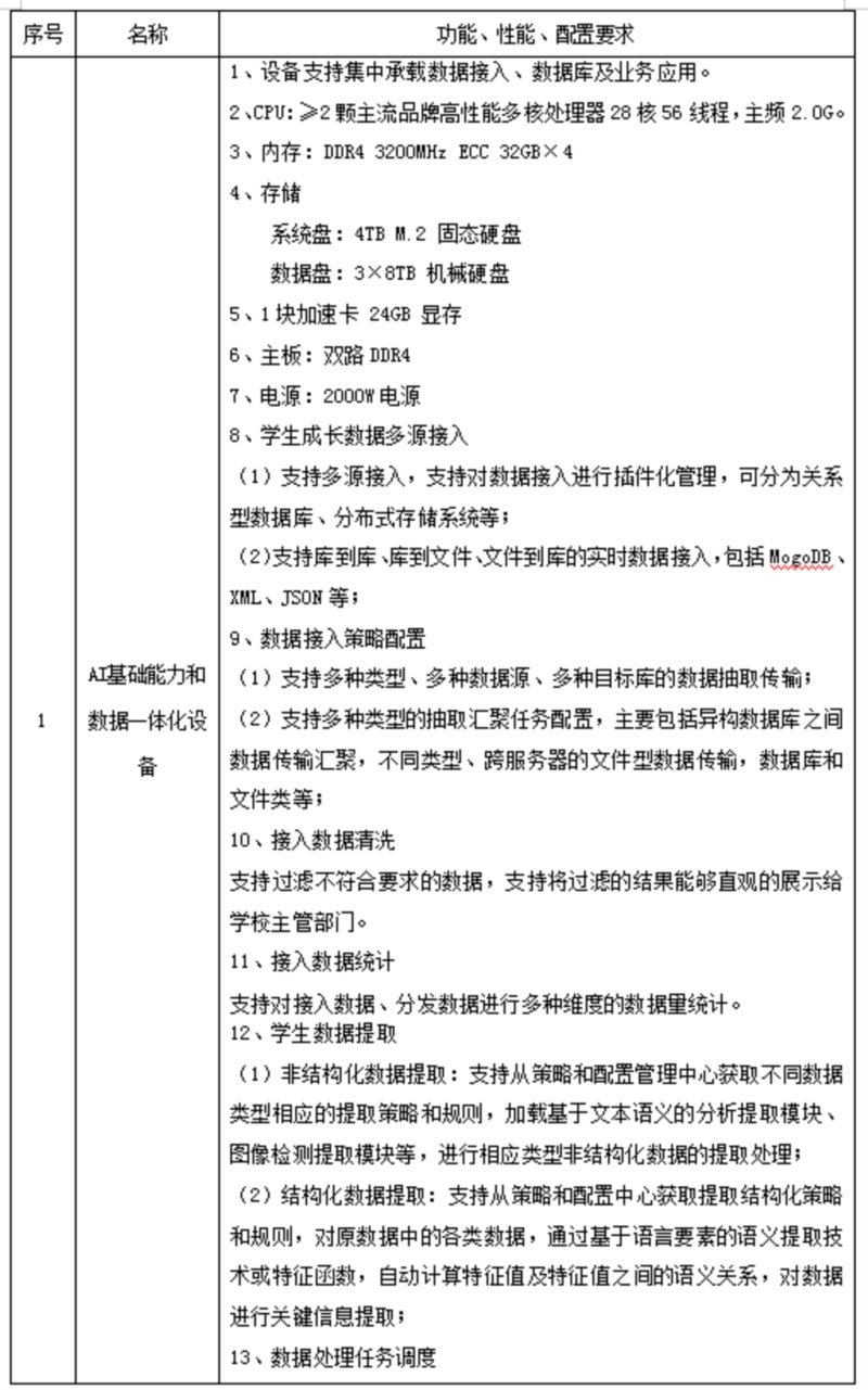
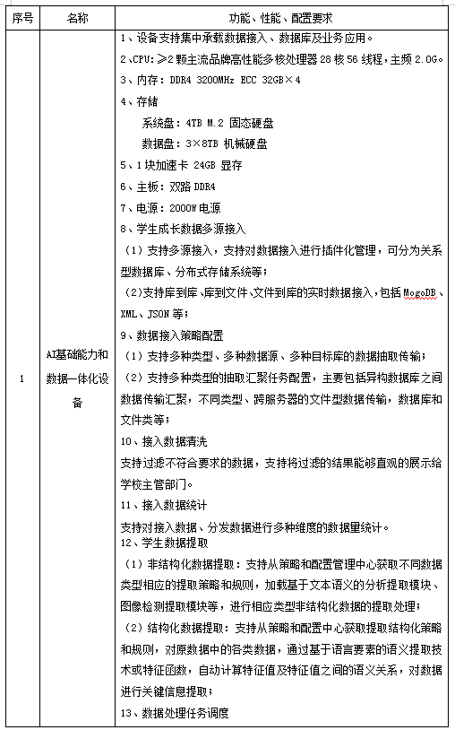
3.模块功能、性能、配置要求

三、供应商资格要求
1.具有独立法人资格;
2.无不良信用记录及违法违规行为;
3.具有数据软件开发的计算机专业人员。
四、报价文件要求
供应商需提交以下材料(加盖公章):
1.营业执照复印件
2.报价函
3.保密及廉洁承诺书。
4.数据软件开发的计算机专业人员名单和能力证明。
五、评审方式
1.响应文件中报价即为最终报价。
2.根据满足采购需求、质量和服务相等且报价最低的原则,确定成交供应商。
六、时间安排
报价截止时间:2025 年11月3日 16:00
报价文件递交地址:南京市北京东路47号(联系人:陈雨琦,电话:15905180118)
评审时间:2025 年 11 月3日
结果公示:2025 年 11 月 3日至 11月 6 日
七、其他事项
1. 成交供应商需于结果公示一周内签订服务合同;
2.交付时间要求供应商于2025年11月15日前完成本项目所有内容建设与项目验收;
3.供货地点:采购人指定,软件系统须按采购人要求进行本地化部署;
4.售后服务要求:
(1)本项目质保期三年。
(2)质保期内,本合同项目所有技术和服务发生任何非人为故障,由供应商负责系统恢复。
(3)质保期内,对采购人提出的合理服务要求,供应商必须即时进行电话或远程网络支持,如仍不能解决应在8小时内到场服务。如不到场,采购人有权自行处理,相关费用由供应商负责。
5.培训要求:供应商须提供产品操作培训方案,系统使用手册,方案内容包括但不限于培训方式、培训课时及培训目标成果等内容。
6.付款方式:合同签订后,供应商进行本次项目实施,项目验收通过后,采购人一次性付清合同款项。
备注:本公告解释权归采购单位所有,未按要求提交文件视为无效报价。
